Instance Verification Kit (IVK)
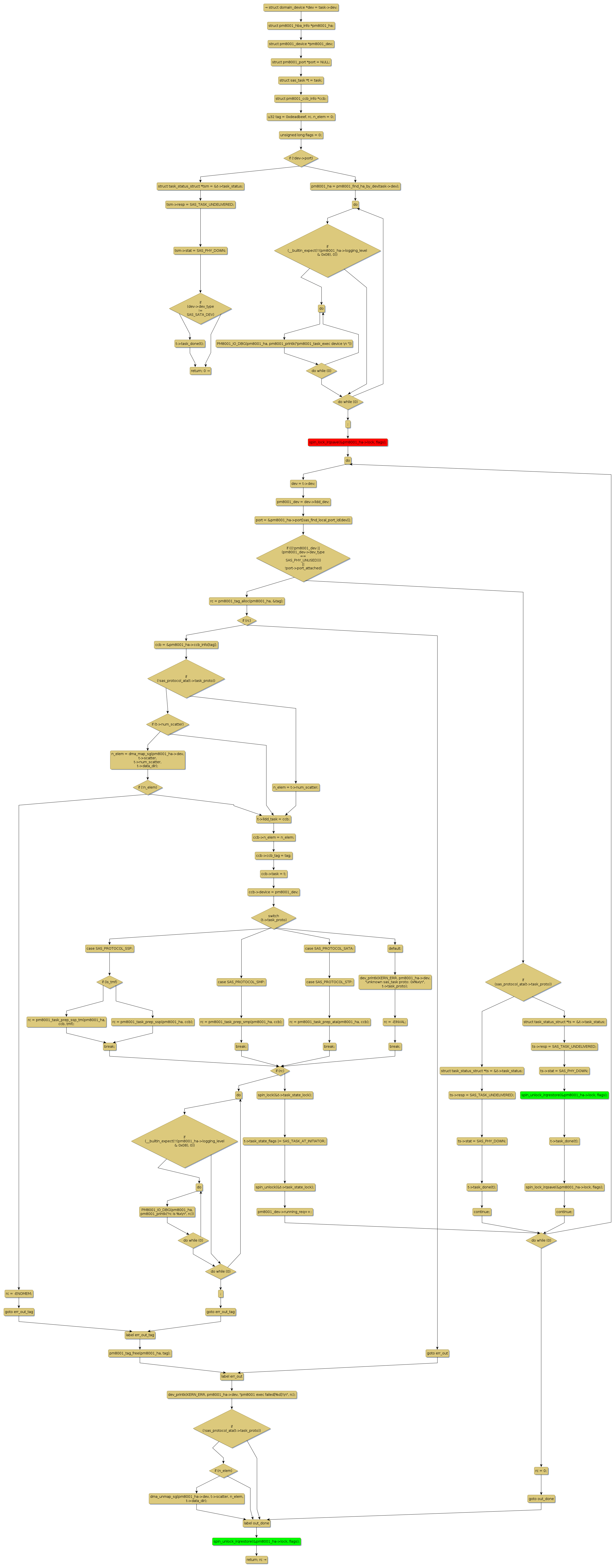
spin lock @ [11608+43+/linux-3.19-rc1/drivers/scsi/pm8001/pm8001_sas.c]
Instance Signature: lock
|
The Matching Pair Graph:
|
|
Function Name
|
Control Flow Graph (CFG)
|
Events Flow Graph (EFG)
|
Source Correspondence
|
|
pm8001_task_exec
|
|
|
[10910+16+/linux-3.19-rc1/drivers/scsi/pm8001/pm8001_sas.c]
|